概述
巴歇爾槽明渠流量計是由超聲波明渠流量計和巴歇爾槽組成。JK系列巴歇爾槽明渠流量計適用于水庫、河流、水利工程、城市供水、污水處理、農田灌溉、水政水資源等矩形、梯形明渠及涵洞的流量測量。明渠流量計品種很多,常見的有堰式明渠流量計和槽式明渠流量計兩大類。超聲波明渠流量計除圓形外,還有U字形、梯形、矩形等多種形狀。
在許多非滿水、大流量(或小流量),自然流動的自由水面狀態下測量流體的流量,謂之明渠流量檢測。由于明渠流量較大或較小,流體中往往會有一定的腐蝕性或夾帶一些雜質,使用一般的管道流量計檢測流量是很困難的。例如工業企業排水、醫院廢水、農業灌溉用水、城市地下水道排水等領域中,明渠流量檢測尤其是超聲波非接觸式明渠流量計為優選的流量檢測儀器。
超聲波明渠流量計與相應的巴歇爾槽配用,利用超聲波在空氣中的傳播規律來測量液位高度,并不斷把液位信息傳輸給主機,主機通過運算系統,自動測出瞬時流量和累計流量并存儲。本儀器采用國際先進技術與流體不接觸即可完成流量檢測,并具有完善的液位測量功能,控制功能,數據傳輸功能和人機交流功能。本機是集超聲波收發傳感器,伺服電路、溫度補償傳感器和補償電路單元、積算主機、顯示器、控制信號輸出及串行數據或模擬量輸出單元為一體的流量測量儀器。
產品特點
1、可測量非滿管(圓管、蛋形管或其它異形管)流量
2、可測量渠道(圓形渠、矩形渠或其它異形渠)流量
3、可測量天然的河、溪流量
4、可測量污水排放渠道或管道(下水道)流量
5、可測量正向和反向流速和流量
6、可提供瞬時流量值和累計流量值
7、輸出信號:RS-485、Modbus、4-20Ma電流信號和多路開關量
8、傳感器可在惡劣的現場和污水水質下長期工作
9、可選配短信或GPRS無線模塊實現遠程遙測
10、傳感器外殼為聚碳酸酯,防護等級IP68
11、內置自動溫度補償
12、盲區可調節,屏蔽探頭附近干擾信號
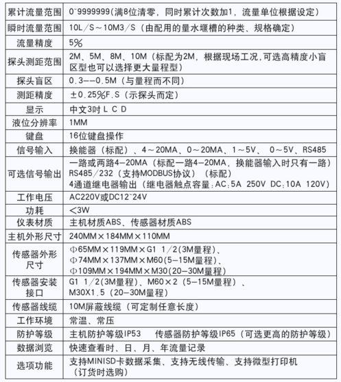
技術參數


