管道式電磁流量計
發布時間:2019-10-18 10:22:20
產品詳情
概述
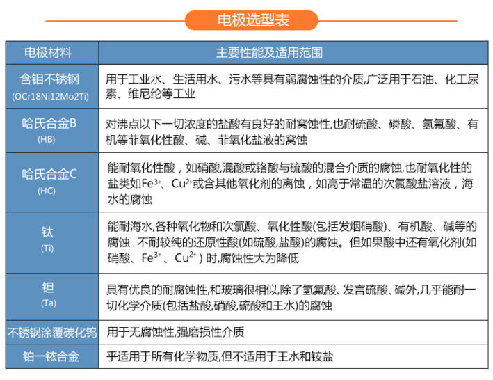
管道式電磁流量計是根據法拉第電磁感應定律進行流量測量的流量計。電磁流量計的優點是壓損極小,可測流量范圍大。最大流量與最小流量的比值一般為20:1以上,適用的工業管徑范圍寬,最大可達3m,輸出信號和被測流量成線性,精確度較高,可測量電導率≥5μs/cm的酸、堿、鹽溶液、水、污水、腐蝕性液體以及泥漿、礦漿、紙漿等的流體流量。但它不能測量氣體、蒸汽以及純凈水的流量。
產品選型



